Author Archive
Where is the IC7300?
Today, through the post, I got my November 2015 copy of Practical Wireless. Suspiciously I could find no pictures or mention of the ICOM IC7300 transceiver in any advert at all. It is almost as if all the dealers have been told in no uncertain terms to sell the current products and, on pain of death, do not under any circumstances mention the IC7300. I am not saying this as fact, but it is all rather odd. A month ago everyone was full of the news and products were expected to ship by the year end. Perhaps ICOM have had second thoughts or were losing sales of current products?
There were plenty of adverts for the Yaesu FT991, although even the best published prices have since been bettered. No, I am very suspicious about why there is no mention of the IC7300. Just one dealer OK, this I could believe, but all of them tight-lipped???
ICOM what is behind this? Is there a story we are not being told?
SX-2000 HF (to 4m) QRP transceiver and SunSDR-MB1
This was news to me. I have never seen this before although the post on the website below was earlier this summer. It looks like a poor man’s IC7300 and covers the same range but at QRP power levels. It is an Italian transceiver. Personally I prefer the ICOM. I have no idea about price. It looks like a “back shed job” to me.
See http://www.cqdx.ru/ham/qro-qrp/qrp-hf-transceiver-with-touch-screen/ .
On the same website are details of the Sun SDR-MB1 assembled prototype, which is another rig I have never heard about! There is a video of this at https://youtu.be/SIfvVUw0774 . This rig looks more professional and the YouTube link quotes a price of $5500. This was 3 months ago.
QRP commercial rigs
The FT817 successor may be announced at Dayton next year. If correct, this is about 3-4 years too late.
The ICOM IC703 is not being replaced by the 10W version of the IC7300 outside of Japan. Personally, I do not understand the major Japanese manufacturers. Surely there is a worldwide demand for a 5-10W SDR based, radio?
It seems the huge world-wide QRP market is not being well addressed by the Japanese. It is their loss. I think they are all nuts!
Ten-Tec seem to be struggling with their latest Argonaut judging by recent price cuts. See http://www.rkrdesignsllc.com/products/transceivers-receivers/ten-tec-model-539-argonaut-vi-qrp-1-10-watt-transceiver/ .
No, personally I think we are seeing QRPers getting a rough deal of late.
FT991 price dropping
![]() |
| Yaesu FT991 |
MLS are advertising a time limited offer of the FT991 and a bundled SMPSU at £1149.95. Now there will soon be an ICOM competitor albeit with no 2m/70cm but with 4m in the European version (and arguably a better radio?) at less than £1000 in the form of the IC7300.
No, I confidently predict the FT991 will sell for less than £1000 before the year is ended. If you are in the market for a 100W radio it is a toss-up between the IC7300 (SDR based) and the FT991. At the moment, the IC7300 looks better value.
Yaesu may announce a (long awaited) FT817 replacement at Dayton next spring but don’t expect to see units in Europe before autumn 2016 or later, is my bet. The Yen exchange rate has vastly improved (making Japanese goods less expensive to buy) and now the FT991 has a serious rival – result is Yaesu has to drop its price for the FT991 or they lose out. My advise is wait a few months.
2m big-wheel – 3dBd gain without rotating
Since its erection yesterday in its proper home by David G0LRD all seems to be working well.
A quick check this morning and I am able to copy the Kent, Dutch and Belgium beacons on 2m and GB3LEU (NW of Leicester) beacon on 70cm with the FT817 and 2m big-wheel. This is a single 2m big-wheel (not a stack) from Wimo in Germany.
It has 3dBd horizontal gain and is omni-directional. It is an ideal SSB/CW/data antenna for casual operators like me. “Real” operators would use it and a beam: the big-wheel to watch all 360 degrees and a big gainy beam to pounce in the choice direction. Being one who does not take the hobby too seriously just the big-wheel suits me and my style of operating! I did not look for other beacons. It is nice not having to worry about a beam and rotator.
I have still to try this antenna (and feeder) as an HF vertical via my ATU. It should work on at least some HF bands.
K1 Sold
![]() |
| Elecraft K1 |
Today I will get my K1 off to its new owner in Holland. It worked well, but I have not used it since before my stroke. I prefer that someone has it who will use it.
There is one minor fault (which has just occurred) in that the menu button no longer seems to work as it did. I think this is a minor fault and I have declared this to the new owner, who still wants it.
In the past the rig has been used to work lots of DX including the USA on 40, 30, 20 and 15m. The rig is a 4-band version with internal auto-ATU. The K1 is a decent little radio.
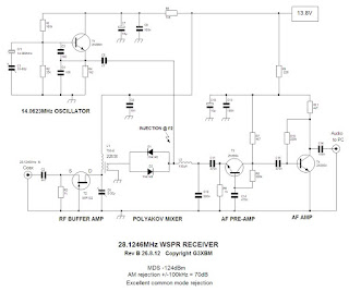
Simple 28MHz WSPR (or PSK31) RX
Facebook is throwing up memories from 3 years ago and one of these was a schematic for my WSPR RX for 10m, using low cost 14.060MHz crystals with a Polyakov mixer (injection at half signal frequency) The circuit worked well and could also be used for PSK31. Essentially this is a direct conversion receiver, but it mattered not. Even if you bought all parts new it is very inexpensive. 3 years later I would replace the 2 diodes by Schottky ones as these are now low cost and need less injection than the silicon ones shown.















